Keyboard shortcuts

Press or to navigate between chapters

Press S or / to search in the book

Press ? to show this help

Press Esc to hide this help

Vorwort

Inhalte für die Vorbereitung auf eine Klassenarbeit in Wirtschaftskunde.

Der Markt Regelt sich Selbst

Was ist der Markt?

Der Markt ist der Ort, an dem sich Angebot und Nachfrage von Gütern (Waren und Dienstleistungen) treffen und sich der Preis bildet.

Der Markt ist ein Ort des Wettbewerbs, da Anbieter miteinander konkurrieren, um die Aufmerksamkeit der Käufer zu gewinnen.

Vollkommener Markt

Ein vollkommener Markt ist ein theoretisches Modell, in dem alle Marktteilnehmer rational handeln, vollständige Transparenz herrscht, Güter homogen sind und allein der Preis die Kaufentscheidung bestimmt.

Der vollkommene Markt muss bestimmte Voraussetzungen erfüllen. Tut er dies nicht, gilt er als unvollkommener Markt. Zu den Merkmalen gehören:

  • Viele Anbieter und Nachfrager (Polypol)
  • Homogene (Gleichartige) Güter
  • Keine Präferenzen
  • Vollständige Information
  • Keine Marktzutrittsbarrieren
  • Sofortige Anpassung an Änderungen
  • Treffen von Angebot und Nachfrage am selben Ort/Zeit

Mehr dazu auf Studyflix Volkommener Markt.

Funktion des Preises

Der Preis gleicht Angebot und Nachfrage aus, sodass Käufer und Anbieter zum jeweiligen Preis handeln können.

  • Angebot: Die Menge an Produkten oder Dienstleistungen, die Verkäufer zu einem bestimmten Preis verkaufen möchten.
  • Nachfrage: Die Menge an Produkten oder Dienstleistungen, die Käufer zu einem bestimmten Preis kaufen möchten.
FunktionBeschreibung
AusgleichsfunktionGleicht Angebot und Nachfrage aus; alle Anbieter und Nachfrager zum Preis können handeln
InformationsfunktionPreisänderungen zeigen Knappheit: steigende Preise → knappes Gut, sinkende Preise → mehr Verfügbarkeit
LenkungsfunktionLenkt Güter zur bestmöglichen Verwendung; Nachfrager mit höchstem Nutzen und effiziente Anbieter bevorzugt
AusschaltungsfunktionSchließt Marktteilnehmer aus, die den Marktanforderungen nicht genügen

Was ist ein Gleichgewichtspreis?

Der Gleichgewichtspreis ist der Preis, bei dem Angebot und Nachfrage übereinstimmen.
An diesem Punkt können Anbieter ihre Waren verkaufen, ohne dass ein Überschuss oder Mangel entsteht.

Mehr dazu auf Studyflix Angebot und Nachfrage

Marktrenten

Konsumentenrente: Der Vorteil für Käufer, der entsteht, wenn sie ein Gut günstiger bekommen, als sie bereit gewesen wären zu zahlen.
Produzentenrente: Der Vorteil für Verkäufer, der entsteht, wenn sie ein Gut teurer verkaufen, als sie minimal dafür verlangen würden.

Beispielaufgabe

Angebot und Nachfrage:

Angebot und Nachfrage von Erdbeerkuchen

| Preis (€) | Nachfrage | Angebot |
| --------- | --------- | ------- |
| 0         | 12        | 0       |
| 1         | 11        | 2       |
| 2         | 9         | 4       |
| 3         | 7         | 7       |
| 4         | 2         | 8       |
| 5         | 0         | 10      |

a)

Preis (€)
5 |        \  / 
4 |         X  
3 |       /  \
2 |     /     \
1 |   /        \
0 | /           \   
   -------------------
    0 2 4 6 8 10  Menge

Legende:
/ = Angebot (steigend)
\ = Nachfrage (fallend)
Schnittpunkt bei Menge 7, Preis 3 €


B) Gleichgewicht

  • Menge: 7 Kuchen
  • Preis: 3 €
  • Umsatz: 7 * 3 € = 21 €

C) Preisfixierung

  • Preis 1 € → Nachfrage > Angebot → Nachfrageüberhang
  • Preis 4 € → Angebot > Nachfrage → Angebotsüberhang

Wirtschaftliche Grundlagen

Was ist Wirtschaft?

Plannvoller Umgang mit knappen Ressourcen zu bestmöglichen Befriedigung unbegrenzter Bedürfnisse.

Problem: knappe Ressourcen / unbegrenzte Bedürfnisse

Betriebswirtschaftliche Produktionsfaktoren

Betriebswirtschaftliche Produktionsfaktoren sind die in Unternehmen eingesetzten Mittel, die gemeinsam zur Erstellung von Gütern und Dienstleistungen beitragen.

graph TD

    A[Betriebswirtschaftliche<br>Produktionsfaktoren]

    %% Hauptäste
    A --> B[Dispositive Faktoren]
    A --> C[Elementarfaktoren]

    %% Dispositive Faktoren unterteilt
    B --> B1[Leitung, Führungskräfte]

    %% Elementarfaktoren unterteilt
    C --> C1[Ausführende Arbeit]
    C --> C2[Betriebsmittel]
    C --> C3[Werkstoffe]

Elementarfaktoren sind die grundlegenden Bausteine, die ein Unternehmen für die Produktion braucht
Dispositive Faktoren sind die planenden und steuernden Tätigkeiten, die alles zusammenbringen.

Ökonomische Prinzipien (Wirtschaftlichkeitsprinzip)

Das ökonomische Prinzip besagt, dass Ressourcen so eingesetzt werden sollten, dass ein möglichst gutes Verhältnis zwischen Aufwand und Ergebnis entsteht.

  • Minimalprinzip: Mit möglichst wenig Mitteln ein vorgegebenes Ziel erreichen.
  • Maximalprinzip: Mit gegebenen Mitteln das Maximale erreichen.
  • Optimumprinzip: Das beste Verhältnis zwischen eingesetzten Mitteln und erzieltem Ergebnis finden.

Wie Ressourcenknappheit zur Arbeitsteilung führt:

Weil Ressourcen begrenzt sind, müssen Menschen effizient zusammenarbeiten. Arbeitsteilung ermöglicht, Aufgaben aufzuteilen und dadurch Zeit, Kosten und Aufwand zu sparen.

  • Innerfamiliär – Aufgabenverteilung innerhalb der Familie
  • Betrieblich – Aufteilung von Arbeitsprozessen im Unternehmen
  • Beruflich – Spezialisierung auf bestimmte Berufe oder Tätigkeiten
  • Volkswirtschaftlich – Arbeitsteilung zwischen Branchen innerhalb eines Landes
  • International – Spezialisierung und Austausch zwischen Ländern
Vorteile der ArbeitsteilungNachteile der Arbeitsteilung
Höhere ProduktivitätAbhängigkeiten
KostenvorteileMonotone Tätigkeiten
Bessere QualitätHöhere Störanfälligkeit
SpezialisierungVerlust ganzheitlicher Fähigkeiten

3 Sektoren-Modell einer Volkswirtschaft

Primärer Sektor: Rohstoffgewinnung, Sekundärer Sektor: Rohstoffverarbeitung,
tertiärer Sektor: Dienstleistungen

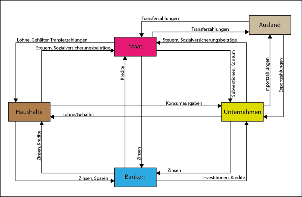
(Erweiterter) Wirtschaftskreislauf

Von bilanz junkie - Wirtschaftskreislauf

Bedürfnisse, Bedarf und Nachfrage

BegriffDefinition
BedürfnissGefühl eines Mangels, mit dem Wunsch, diesen zu beseitigen
BedarfMit Geld abgedecktes (kaufkraftgestütztes) Verlangen nach Gütern zur Befriedigung der Bedürfnisse
NachfrageTeil des Bedarfs, der auf dem Markt durch eine Kaufentscheidung realisiert wird

Maslow‘sche Bedürfnispyramide

(Blau: Defizitbedürfnisse, Weiß: Wachstumsbedürfnisse)
Von herzbluttigerevents - mitarbeiterzufriedenheit-steigern

Arten von Gütern

Die Klassifikation von Gütern hilft zu verstehen, welche Ressourcen knapp sind und wie sie in der Wirtschaft verwendet werden.

graph TD
    G[Güterarten]
    FG[Freie Güter]
    WG[Wirtschaftsgüter]
    MG[Materielle Güter]
    IMG[Inmaterielle Güter]
    KG[Konsumgüter]
    PG[Produktionsgüter]
    R[Rechte]
    DL[Dienstleistungen]

    %% Beziehungen
    G --> FG
    G --> WG
    WG --> MG
    WG --> IMG
    MG --> KG
    MG --> PG
    IMG --> R
    IMG --> DL

Nur Wirtschaftsgüter haben einen Preis – ihre weitere Unterteilung zeigt, ob sie direkt konsumiert oder zur Produktion weiterer Güter eingesetzt werden.

Betriebstypologien

Betriebstypologien sind Klassifikationen von Unternehmen nach Merkmalen wie z.B. Größe.

. Betriebstypologien ├── Privat oder Staatlich ├── Größe ├── Rechtsform ├── Branche └── ...

Ökonomische, soziale und ökologische Ziele von Unternehmen

Unternehmen verfolgen ökonomische, soziale und ökologische Ziele, die jedoch oft in Konflikt zueinander stehen – deshalb müssen Prioritäten gesetzt und Kompromisse gefunden werden.

Ökonomische ZieleSoziale ZieleÖkologische Ziele
GewinnmaximierungGutes BetriebsklimaVermeidung von Abfällen
RentabilitätMitarbeiterzufriedenheitEinsparung von Energie
Absatz- und UmsatzsteigerungFörderung der GleichberechtigungNachhaltigkeit
Erhöhung des MarktanteilsSchaffung/Erhalt von ArbeitsplätzenUmweltverträglichkeit
ProduktivitätAusbau sozialer LeistungenRecycling
Senkung der KostenVereinbarkeit von Beruf und FamilieUmweltfreundliche Produkte
Beseitigung der KonkurrenzZahlung angemessener VergütungUmstieg auf erneuerbare Energien
KundenzufriedenheitSponsoring sozialer ProjekteDämmung der Gebäude

Rechtsformen und Führung von Unternehmen

Anscheinend nicht wichtig für Prüfung

1.1 Unternehmenszahlen nach Beschäftigtenzahl

Merkmal0–9 Beschäftigte10–49 Beschäftigte50–249 Beschäftigte≥250 BeschäftigteInsgesamt
Einzelunternehmer1.954.81189.6273.540852.048.063
Personengesellschaften (OHG, KG)335.85164.12214.3223.231417.526
Kapitalgesellschaften (GmbH, AG)591.177181.46049.91911.334833.890
Sonstige Rechtsformen132.81627.6187.3282.677170.439
Insgesamt3.014.655362.82775.10917.3273.469.918

2023 laut statistica.com - Unternehmen in Deutschland

1.2. Übersicht über die Rechtsformen

. Rechtsformen von Unternehmen ├── Einzelunternehmen │ ├── Kleingewerbetreibender │ └── Eingetragener Kaufmann (e.K.) ├── Personengesellschaften │ ├── Gesellschaft bürgerlichen Rechts (GbR) │ ├── Offene Handelsgesellschaft (OHG) │ └── Kommanditgesellschaft (KG) ├── Kapitalgesellschaften │ ├── Gesellschaft mit beschränkter Haftung (GmbH) │ ├── Unternehmergesellschaft (haftungsbeschränkt) (UG) │ └── Aktiengesellschaft (AG) └── Genossenschaften

1.3. Kriterien zur Wahl der Rechtsform

  • Finanzen: Kapitalaufbringung, Finanzierungsmöglichkeiten
  • Haftung: Wer haftet? Umfang der Haftung
  • Organisation: Leitung, Vertretung, Gewinnverteilung
  • Kosten & Steuern: Steuerbelastung, Gründungs- und Buchhaltungskosten

2.1 Die Firma eines Kaufmannes

Als Firma wird der Name, unter dem der Kaufmann im Sinne des HGB
seine Geschäfte führt, bezeichnet.

  • Personenfirma z.B. Jens Große GmbH
  • Sachfirma z.B. Betonhandel Dittersdorf OHG
  • Fantasiefirma z.B. Grand Unicorn AG
  • Mischfirma z.B. Große and friends Betonhandel Dittersdorf OHG
GrundsatzBedeutung
FirmenöffentlichkeitEintragung der Firma ins Handelsregister ist Pflicht.
FirmenbeständigkeitWeiterführung der Firma bei Inhaberwechsel ist möglich.
FirmenausschließbarkeitFirmenname muss sich klar von anderen Firmen unterscheiden.
IrreführungsverbotFirmenname darf nicht über Gesellschaftsverhältnisse täuschen.
Offenlegung der HaftungsverhältnisseDurch Firmenzusatz und Handelsregistereintrag offenzulegen.
Offenlegung der GesellschaftsverhältnisseEbenfalls durch Firmenzusatz und Handelsregistereintrag sicherzustellen.

2.2 Handelsregister

Das Handelsregister ist ein öffentliches Verzeichnis, in dem alle wesentlichen Informationen über Kaufleute und Unternehmen im Bezirk des jeweiligen Amtsgerichts eingetragen werden.

  • Kleingewerbe und GbRs nicht eintragungspflichtig
  • Enthält rechtliche und wirtschaftliche Informationen (§15 HGB)
  • Elektronische Anmeldung, Änderungen und Löschungen
  • Abteilungen:
    • A (HRA): Einzelkaufleute, Personengesellschaften, Vereine
    • B (HRB): Kapitalgesellschaften
Inhalt nach HandelsregisterverordnungBeschreibung / Details
FirmaVertretungsberechtige Personens
Sitz und GeschäftsanschriftRechtsform des Unternehmens
Niederlassungen und AnschriftenGrund- oder Stammkapital
Gegenstand des UnternehmensSonstige Gesellschafter (Kommanditisten)
Sonstiges (Insolvenzverfahren, laufende Umwandlung der Rechtsform, …)Einsehbarkeit weiterer Dokumente

Hinweis: Eintragungen können konstitutiv (rechtserzeugend) oder deklaratorisch (rechtsbezeugend) sein.

2.2 Arten von Kaufläuten

Kaufmann

von Lernnetz 24 - Kaufmannseigenschaft

3. Arten von Rechtformen

3.1 Einzelunternehmung

3.1.1. Wahlmöglichkeit des Einzelunternehmers

Einzelunternehmer kann wählen zwischen:

  • Kleingewerbetreibender – wenn keine kaufmännische Organisation nötig ist
  • Eingetragener Kaufmann (e.K.) – freiwillig oder bei größerem Geschäftsbetrieb
  • Alleinige Gründung einer Kapitalgesellschaft – GmbH/UG oder AG

3.1.2. Kleingewerbetreibender (nicht eingetragen)

MerkmalBeschreibung
GründungAnmeldung beim Gewerbeamt und Finanzamt
FirmaKeine Firma, Geschäfte mit Vor- und Nachname
KapitalKeine Mindesthöhe vorgeschrieben
GeschäftsführungDurch Kleingewerbetreibenden selbst
HaftungUnbeschränkt mit Geschäfts- und Privatvermögen
GewinnverteilungKeine Verteilung notwendig
OrganeKeine

Besonderheiten / Vereinfachungen beim Kleingewerbetreibenden

  • Keine Eintragung im Handelsregister
  • Geringere Buchhaltungspflichten
  • Regeln des HGB gelten nicht für den Kleingewerbetreibenden
  • Evtl. Umsatzsteuerbefreiung (Vorjahr max. 22.000 €, aktuelles Jahr voraussichtlich max. 50.000 €)

Exkurs: Bei Handelskäufen muss ein Kaufmann Mängel unverzüglich rügen (reklamieren); die Fristen richten sich nach Art des Mangels und können zwischen sofortiger Anzeige und maximal drei Jahren liegen.